跳到主要內容區塊
手機版選單
search
分享、字級大小、列印、注音符號、回上一頁及搜尋不支援No JavaScript
搜尋
進階搜尋
分享
分享到Facebook(另開新視窗)
分享到google+(另開新視窗)
Plurk(另開新視窗)
分享到twitter(另開新視窗)
分享到line(另開新視窗)
分享到email(另開新視窗)
機關介紹
歷史沿革
首長介紹
業務職掌
單位人員職掌及聯絡資訊
組織架構圖
單位願景
施政績效
政府資訊公開
公職人員利益衝突迴避法專區
決標資料月報表
預算及決算書
施政計畫、業務統計及研究報告
大事紀專區
打擊詐欺專區
便民服務
常見問答
檔案下載
服務信箱
電子相簿
輿情窗口設立
業務專區
相關作業法規
每月案件統計
相關連結
相關連結
採購資訊(內網)
採購資訊(外網及廠商)
收件者Email
回首頁
網站導覽
意見信箱
常見問題
雙語詞彙
縣府首頁
English
訊息
資安及隱私權宣告
無障礙聲明
著作權聲明
:::
收件者Email
回首頁
網站導覽
意見信箱
常見問題
雙語詞彙
縣府首頁
English
分享
分享到Facebook(另開新視窗)
分享到google+(另開新視窗)
Plurk(另開新視窗)
分享到twitter(另開新視窗)
分享到line(另開新視窗)
分享到email(另開新視窗)
字級
字級小
字級中
字級大
金門縣採購招標所
金門縣採購招標所
:::
機關介紹
歷史沿革
首長介紹
業務職掌
單位人員職掌及聯絡資訊
組織架構圖
單位願景
施政績效
政府資訊公開
公職人員利益衝突迴避法專區
決標資料月報表
預算及決算書
施政計畫、業務統計及研究報告
大事紀專區
打擊詐欺專區
便民服務
常見問答
檔案下載
服務信箱
電子相簿
輿情窗口設立
業務專區
相關作業法規
每月案件統計
相關連結
相關連結
採購資訊(內網)
採購資訊(外網及廠商)
search
分享、字級大小、列印、注音符號、回上一頁及搜尋不支援No JavaScript
搜尋
進階搜尋
:::
首頁
便民服務
檔案下載
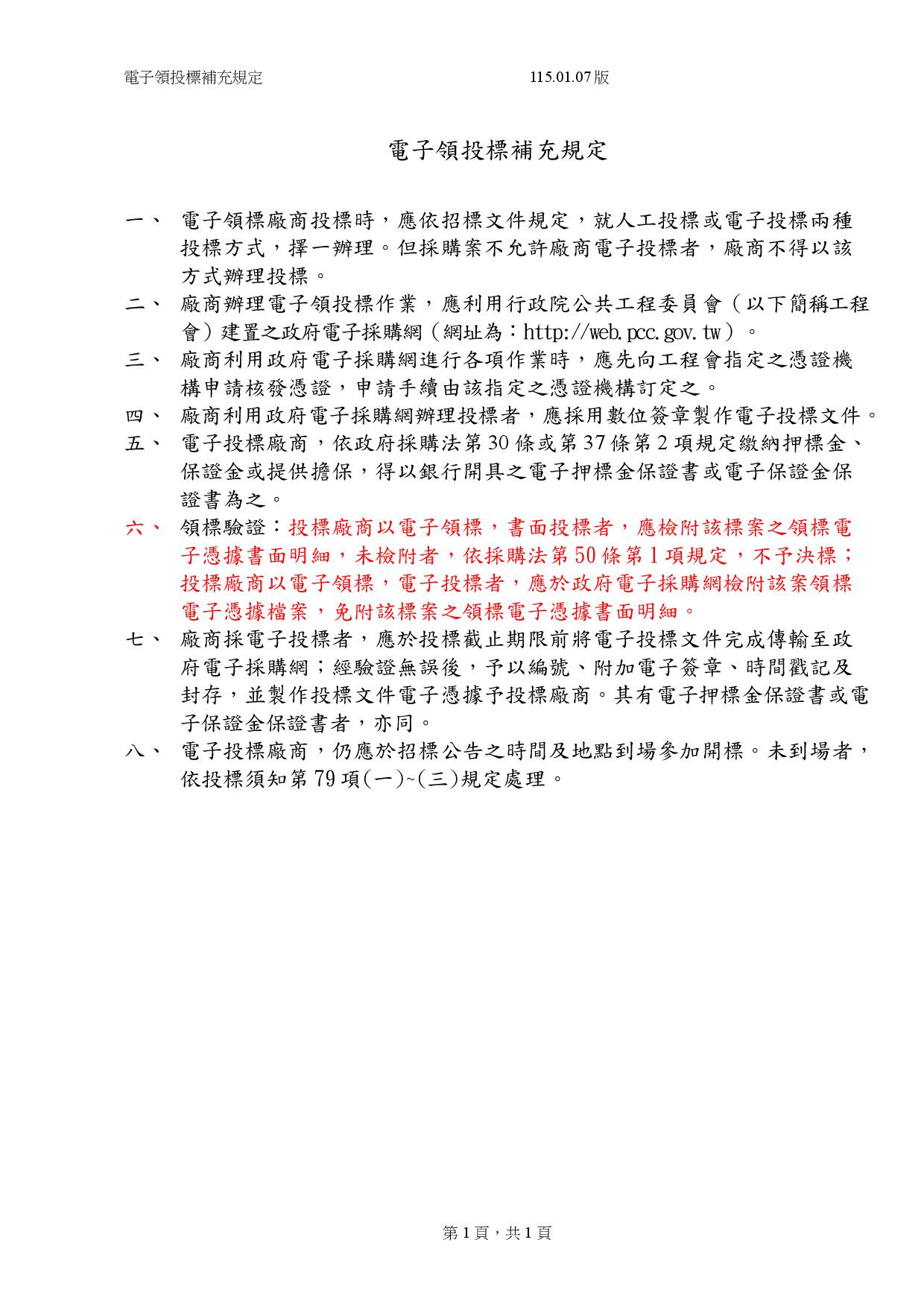
電子領投標補充規定(1150108)
電子領投標補充規定(1150108)
網頁功能
列印內容
MataData
注音符號